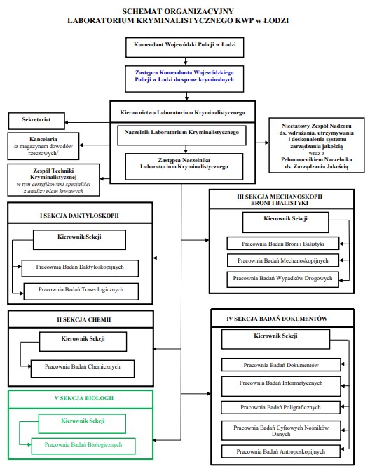
Struktura Laboratorium Kryminalistycznego KWP w Łodzi.
SCHEMAT ORGANIZACYJNY LABORATORIUM KRYMINALISTYCZNEGO
KOMENDY WOJEWÓDZKIEJ POLICJI w ŁODZI
Komendant Wojewódzki Policji w Łodzi
Zastępca Komendanta Wojewódzkiego Policji w Łodzi ds. kryminalnych
Kierownictwo Laboratorium Kryminalistycznego
Naczelnik Laboratorium Kryminalistycznego
Zastępca Naczelnika Laboratorium Kryminalistycznego
I SEKCJA DAKTYLOSKOPII
Kierownik Sekcji
Pracownia Badań Daktyloskopijnych
Pracownia Badań Traseologicznych
II SEKCJA CHEMII
Kierownik Sekcji
Pracownia Badań Chemicznych
III SEKCJA MECHANOSKOPII, BRONI I BALISTYKI
Pracownia Badań Broni i Balistyki
Pracownia Badań Mechanoskopijnych
Pracownia Badań Wypadków Drogowych
IV SEKCJA BADAŃ DOKUMENTÓW
Kierownik Sekcji
Pracownia Badań Dokumentów
Pracownia Badań Informatycznych
Pracownia Badań Poligraficznych
Pracownia Badań Cyfrowych Nośników Danych
Pracownia Badań Antroposkopijnych
V SEKCJA BIOLOGII
Kierownik Sekcji
Pracownia Badań Biologicznych
SEKRETARIAT
KANCELARIA /z magazynem dowodów rzeczowych/
Zespół Techniki Kryminalistycznej w tym certyfikowani specjaliści z analizy plam krwawych
Nieetatowy Zespół Nadzoru ds. wdrażania, utrzymywania i doskonalenia systemu zarządzania jakością wraz z Pełnomocnikiem Naczelnika ds. Zarządzania Jakością

